PROBLEMATIQUE
Devant le défi du réchauffement climatique & de la réduction de notre empreinte carbone, les réseaux de chaleur fortement plébiscités par le gouvernement, constituent une réponse à la décarbonation.
En lien avec le développement des réseaux de chaleur qui sont en pleine expansion aussi bien en milieu urbain que rural, il est nécessaire de prévoir une solution performante pour répondre aux besoins de chauffage & de production d’ECS pour l’habitat en utilisant le raccordement depuis le réseau de chaleur.
Cette solution est le MTA, acronyme de Module Thermique d’Alimentation, permettant d’assurer la distribution/régulation du chauffage individuel & la production d’ECS instantanée individuelle décentralisée à partir d’un circuit d’eau chaude (Energie primaire), dont l’origine est le réseau de chaleur.
Le MTA assure l’interface thermique entre le réseau de chaleur & l’habitation.
PRESENTATION DE L’ANALYSE & SAVOIR FAIRE DE L’INDUSTRIEL
Le MTA est assimilable à une Sous station individuelle murale, composé d’un ensemble de composants hydrauliques tels que, échangeur de chaleur ECS ou/et chauffage, vanne de régulation, actionneur, circulateur, régulateur de pression différentielle, purgeur, filtre, manchettes pour intégration de compteurs, le tout assemblé sur un châssis compact isolé, avec des dimensions semblables à une chaudière murale gaz, pour une intégration facilitée dans l’habitat.
Le MTA peut aussi bien convenir aux logements collectifs ou individuels, Danfoss dispose d’une large gamme de MTA en fonction du besoin (Chauffage seul/ ECS Seule / Chauffage & ECS).
Pour assurer la production ECS instantanée, il y a systématiquement un échangeur.
Concernant le chauffage, on rencontre 2 grandes technologies de MTA sur le marché (Dit à chauffage direct ou chauffage indirect), qu’il convient de sélectionner en fonction du type de logement.
Quelque soit le type de logement, il est indispensable de découpler un réseau de chaleur avec un échangeur de chaleur pour l’alimentation en chauffage du logement, soit de manière collective par un échangeur en Sous station (pour alimenter des logements collectifs) ou de manière individuelle par un échangeur intégré au MTA (Pour alimenter des pavillons).
INTERET DU DECOUPLAGE HYDRAULIQUE
Pour des raisons techniques & sécuritaires (Pression & température élevées/ Dissociation de circuit à forts volumes d’eau), il n’est pas envisageable d’alimenter directement un circuit chauffage de logement depuis un réseau de chaleur.
En effet un réseau de chaleur est un circuit hydraulique bitube qui peut atteindre des grandes distances avec des volumes d’eau importants dans les canalisations où la température (Au delà de 100°C) & la pression (jusqu’à 25 bar) ne sont pas compatibles avec les équipements de chauffage individuel (Radiateurs, planchers chauffants, robinetteries), par conséquent il est indispensable de séparer (Découpler) le réseau de chaleur du circuit chauffage du logement.
Le découplage hydraulique agit comme un transformateur électrique & permet de séparer les réseaux, modifier la pression & la température, sans mélanger les fluides.

Pour les logements individuels, on utilise des MTA avec technologie « à chauffage indirect » où le circuit primaire d’alimentation issu du réseau de chaleur sera découplé du circuit de chauffage du logement via un échangeur de chaleur intégré au MTA (Découplage individuel).
Cette technologie de MTA dispose de capacité maxi de pression primaire nominale de 16 < 25 bar de température maxi de 120°C, totalement adapté au réseau de chaleur.

Pour les logements collectifs, on utilise des MTA avec technologie « à chauffage direct » où le circuit primaire d’alimentation (issu du réseau de chaleur) sera découplé en pied d’immeuble via un échangeur dans un local Sous station ; dans ce cas le découplage du réseau de chaleur sera fait de manière collective, ce qu’il signifie qu’il ne sera pas nécessaire de découpler au sein du logement.
Cette technologie de MTA dispose de capacité maxi de pression primaire nominale 10 bar de température maxi de 95°C.

SOLUTIONS PRODUITS

Que ce soit pour l’habitat collectif (Evoflat 4.0) ou individuel (Akva Lux II VXi) en application Chauffage & ECS Instantanée, les MTA Danfoss comportent des composants qui présentent de nombreux avantages, pour assurer la meilleure performance énergétique possible :
- Afin de limiter la consommation d’énergie, limiter les pertes par rayonnement & éviter l’encrassement de l’échangeur ECS, Danfoss a privilégié l’intégration de vannes de régulation ECS asservies au puisage ECS (Technologie d’échangeur froid) : la circulation du primaire est asservie au puisage ECS, en absence de puisage ECS, l’échangeur ne sera pas irrigué en fluide primaire.
- La régulation de pression différentielle intégrée présente l’avantage de :
- S’affranchir des variations de pression du circuit d’alimentation primaire qui permet d’assurer une régulation stable & éviter les sur débits.
- Assurer un équilibrage dynamique, cela signifie qu’aucune campagne d’équilibrage ne sera à réaliser.
- Une meilleure gestion du débit pour optimiser le ∆T.
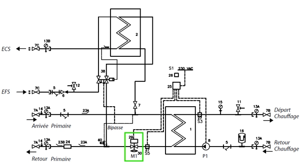
Vanne primaire indépendante de la pression intégrant un régulateur de pression différentielle sur Akva Lux II VXi

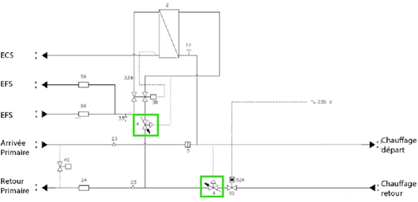
Régulateurs de pression différentielle sur Evoflat 4.0 F

Des échangeurs à plaques brasées Microplates Hautes Performances (Brevet Danfoss), échangeurs qui garantissent des retours autour de 20°C en application ECS.
Sur la gamme Evoflat 4.0, des échangeurs ECS à grandes surfaces d’échanges sont prévus pour répondre aux circuits primaires basses températures (55°C) en lien avec l’essor des PAC.

Une vanne de By Pass d’été thermostatique, évitant ainsi les By Passes sur canalisations d’alimentation. Cela permet d’assurer un maintien en température primaire aux bornes du MTA.
Maintien en température sur Evoflat 4.0

Une isolation intégrale sur le capot et châssis, limite les pertes par rayonnement.
AKVA LUX II VXi

EVOFLAT 4.0 F

Un corps en composite (Evoflat 4.0 F), qui limite les pertes par rayonnement & l’encrassement, le faible poids facilite la pose.

DEMANDE TECHNIQUE
